DICOM: a quick guide to the standard and practical hints from our expert

The healthcare industry is a constantly changing and growing sector. This is influenced by the continuously progressing fields of science and rapidly developing technologies. For years now, there have been standards introduced to help doctors, manufacturers, and medical units keep up with changing needs and thereby provide the best possible care for patients. One of them is a standard for medical imaging called DICOM.
In this publication, we share with you the DICOM definition, its structure and model architecture. Moreover, thanks to our expert Łukasz Śliwowski, we also dive into the biggest challenges IT companies may find while using the DICOM standard in their projects.
What is DICOM?
DICOM stands for Digital Imaging and Communications in Medicine and is a software integration standard used in medical imaging. It can be defined as a protocol and a data format that specifies how to store, transfer, and display medical images. The format is used in imaging systems such as X-ray, CT, ultrasound, and MRI and is used widely in many healthcare facilities.
Originally, DICOM was developed in 1985 by NEMA (National Electrical Manufacturers Association) and ACR (American College of Radiology). Over the years the standard evolved, after some revisions and changes, it was renamed DICOM in 1993 and subsequently became a commonly accepted practice.
DICOM as a file format allows storing the data of image pixels and other sets of data made up of attributes. Sets of attributes, known also as tags, can contain crucial pieces of information such as patient personal and medical data. DICOM offers more than 2000 different attributes that can be placed and shared in a file.
DICOM as a standard
DICOM not only refers to image files and data sets, but also a standard and its protocol. The DICOM standard covers procedures and protocols for digital imaging and data formatting in five areas:
Image management – concerns the file exchange containing information related to images, e.g., image interpretation and used procedure.
Image interpretation – refers to the links between images and user perceptions expressed as text, audio, or materials with related information.
Network image management – makes use of devices that send and receive images and understand the structure of the exchanged information. This enables the exchange of file names and images based on attributes.
Print management – enables devices to share printers across the DICOM network and defines the SOP classes that need to be deployed to comply with the standard’s print specifications.
Offline storage management – allows the exchange of files with the use of interchangeable storage media.
Additionally, the DICOM standard provides services to determine the proper way to exchange, store, and archive data and how to search for data in the picture archiving and communication system (PACS).
In its structure, the recently issued standard contains 22 independent but linked sections:
Part 1: Introduction and Overview (this document)
Part 2: Conformance
Part 3: Information Object Definitions
Part 4: Service Class Specifications
Part 5: Data Structures and Encoding
Part 6: Data Dictionary
Part 7: Message Exchange
Part 8: Network Communication Support for Message Exchange
Part 9: Retired
Part 10: Media Storage and File Format for Media Interchange
Part 11: Media Storage Application Profiles
Part 12: Formats and Physical Media
Part 13: Retired
Part 14: Grayscale Standard Display Function
Part 15: Security and System Management Profiles
Part 16: Content Mapping Resource
Part 17: Explanatory Information
Part 18: Web Services
Part 19: Application Hosting
Part 20: Imaging Reports using HL7 Clinical Document Architecture
Part 21: Transformations between DICOM and other Representations
Part 22: Real-Time Communication (DICOM-RTV)
Some of these sections can help define activities such as managing imaging procedures, reporting procedure status, encrypting datasets, or organising layouts of images for review. Overall, sections are meant to assist in defining the range of services that machines can perform to accomplish useful tasks.
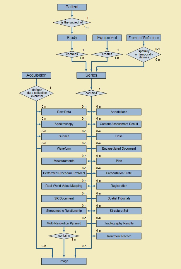
DICOM imaging model
The DICOM data model addresses the medical imaging workflow, which consists of various processes. Some of them can represent the visit and registration of the patient or consist of one or more medical examinations or procedures. Other ones concern the association of each study with one or more series of medical examinations or deal with the compliance of the acquired image.
The modules in the DICOM model help to identify the appropriate data attributes. In the DICOM workflow, they are grouped into categories, such as patient, study, series, or image, and further broken down into other, more detailed subcategories.
The following graphic shows an example of the structure of the DICOM model.

Source: https://dicom.nema.org/medical/dicom/current/output/html/part03
Profits of using DICOM images
The main advantage of DICOM is the unification of file format and data incorporated in the image. This means that pictures or tests made in one medical facility can be easily seen, read, and interpreted in any other place, hospital, or even at home with the use of adequate software. Standardisation also helps to create various types of automation systems supporting diagnostic processes. Such solutions can be created following the guidelines contained in a standard that is valid worldwide. The appropriate quality of data in DICOM can translate into effective algorithmisation of certain processes, thus supporting the efficiency and reducing the working time of medical workers.
Other benefits that DICOM can offer are:
Digital storage – the standard enables storing medical images and data in digital systems and therefore allows eliminating the need for physical storage. It also offers improvements in the management and accessibility of medical information held in the hospital database.
Easier access to information – the unification of image format and digital storage makes it possible for doctors all over the world to access the necessary information. This enables remote diagnosis, training, and consultation. All this improves the efficiency of the diagnostic process and thus the quality of patient care.
Extra imaging services – DICOM standard delivers many additional services. That includes protocols for printing images on a film or digital medium and procedures for reporting and archiving the file. It also offers services like the organisation of picture layouts and encryption of data sets.
Challenges connected to DICOM images
Besides the many benefits, there are some challenges that can be found, especially in the practical use of the DICOM standard for automation processes and utilisation of DICOM data to algorithms. Together with our expert Łukasz Śliwowski, we take a closer look at some of those issues.
One of the biggest challenges is the quality of images or data, which can be affected by different interpretations of the standard by both healthcare facilities and producers of the equipment. Image quality can also depend on the configuration of the machine, e.g., X-ray or CT. Technicians who make the image can adjust the device for different sensors and resolutions, impacting its quality.
From my experience, the quality of medical data is quite a typical challenge. Sometimes, it is happening because different people or institutions have a different understanding of the standard, and sometimes medical standards just leave room for interpretation. There are some new standards like FHIR that work in that area a little better, but still, if the facility does not keep the quality of their data, then no standard can help.
– Łukasz Śliwowski, Principal Business Analyst at Spyrosoft
Another thing that can cause lower quality data for an automation process is the method of filling in the information and tags in the DICOM file. Since the standard leaves some freedom in data entry, certain medical units take advantage of it and skip some details that they do not necessarily need to gain time. To quote our expert:
There are hospitals that strictly follow the standards, but there are also facilities that are not so precise in this regard. Sometimes, they do not fill in all the tags or replace them with different information. This can also create situations where the image is missing some data needed for further processing. In those cases, it turns out that the system configured to work in one hospital, does not work in the other one, and therefore it is more problematic to create simple automation. It also often means that some data must be checked manually, and the whole system needs to be implemented per hospital.
A different class of problems can be seen in the integration and collaboration process with hospitals and their administration workers or technicians. As institutions, healthcare units may have many procedures that are difficult to meet or address by technological companies. Here our expert – Łukasz Śliwowski recalls his experience in this regard:
Most of the time, doctors and researchers from medical facilities are very keen to collaborate with IT companies or start-ups. However, sometimes the issues may start later on when working with people from the administration or hospital IT department starts to be problematic, or the inner procedures make the work difficult and more time-consuming. In some projects, I experienced even situations when the integration process had to be completely abandoned due to constantly piling on problems such as liability for equipment insurance or internal IT security procedures.
A further challenge, connected to administrative and legal issues, can be for instance GDPR compliance. The organisation of the attributes in DICOM gives access to very detailed data on the patient. Some of them contain sensitive data or details that could help to identify the patient unambiguously. In many of these situations, the system or platform owner is legally forbidden to process such data. Following up again on the experience of Spyrosoft’s Principal Business Analyst:
In situations related to GDPR and the processing of patient records, we have to implement an additional solution to anonymise the data. This method must be designed to, on the one hand, erase all sensitive and explicit patient data and, on the other hand, still be able to link the person with the data that are held in the hospital. Of course, such adjustment is possible, but unfortunately, it requires additional time and effort.
Importance of the DICOM format
With all the benefits and challenges that DICOM can bring, its importance to the healthcare industry is still undeniable. Since its introduction in the 1980s, the standard has contributed to providing key tools for diagnostics and clinical analysis. It is therefore used in all healthcare fields that use medical imaging, which includes cardiology, oncology, radiotherapy, neurology, ophthalmology, and dentistry.
Even though there are numerous challenges that IT companies may encounter when using DICOM information, the proper quality of files and data can still significantly support automation processes.
If you want to know more about DICOM or other medical standards and their use in the integration of IT systems, feel free to contact our Healthcare Team.
arrow_circle_right RECOMMENDED READING:
arrow_circle_rightContact us










